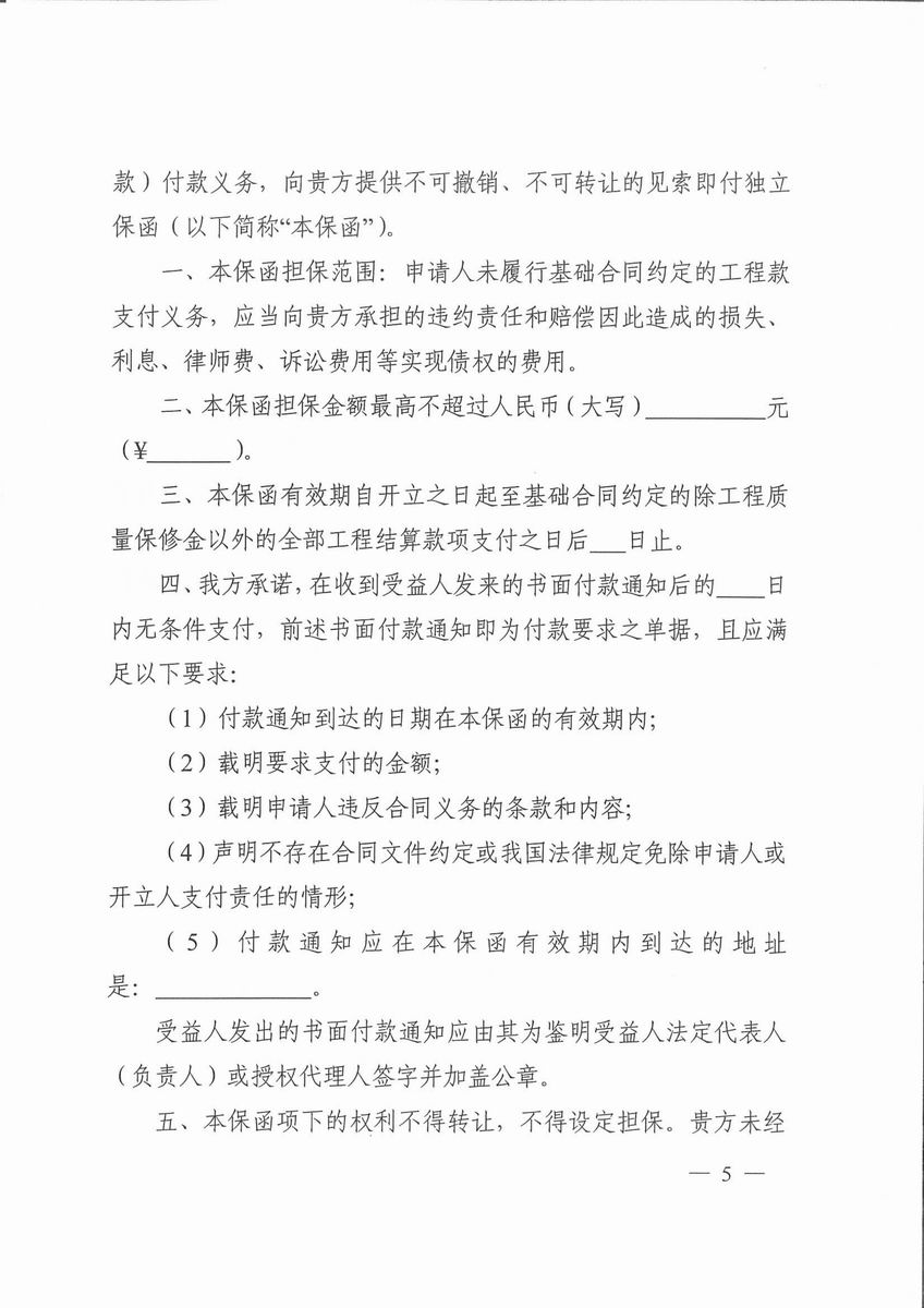
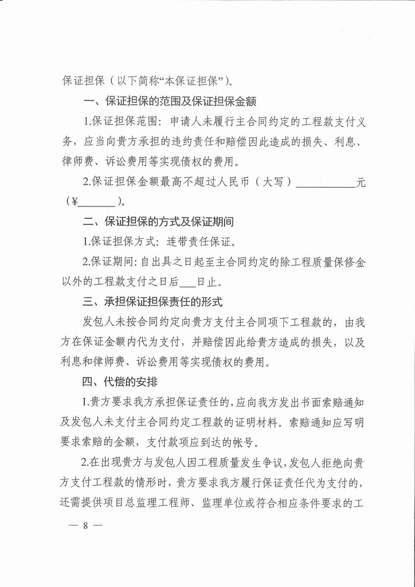
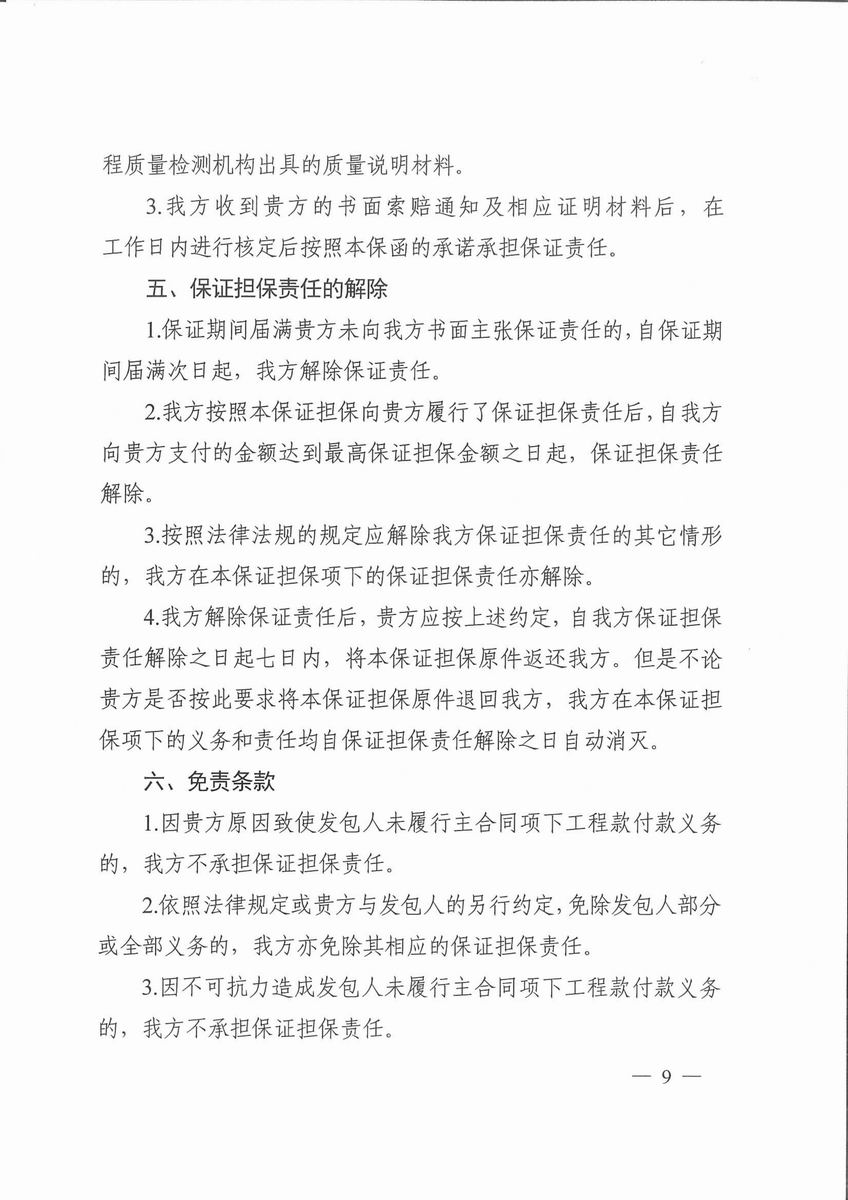
为贯彻落实《保障农民工工资支付条例》(国令第 724 号,以下简称《条例》) 和住房城乡建设部等6部委《关于加快推进房屋建筑和市政基础设施工程实行工程担保制度的指导意见》(建市[2019]68号),根治拖欠农民工工资,结合《河南省工程保证制度实施办法(试行)》有关要求,在全省工程建设项目中实施建设单位工程款支付担保,现将有关工作通知如下











您的浏览器版本过低,为保证更佳的浏览体验,请点击更新高版本浏览器
以后再说X发布时间:2023-07-28 阅读:226
为贯彻落实《保障农民工工资支付条例》(国令第 724 号,以下简称《条例》) 和住房城乡建设部等6部委《关于加快推进房屋建筑和市政基础设施工程实行工程担保制度的指导意见》(建市[2019]68号),根治拖欠农民工工资,结合《河南省工程保证制度实施办法(试行)》有关要求,在全省工程建设项目中实施建设单位工程款支付担保,现将有关工作通知如下











上一篇:河南省住房和城乡建设厅关于必须招标的工程项目有关规定的通知(预建建[2018]51号)
下一篇:没有了!